Research our contributions to discovery

Spotlight: Soft hydraulics*

instability in a deformable microchannel

As the pioneers of the nascent field of microscale fluid–structure interactions, we developed the first theory of flow-induced deformation of microchannels, which was then extended to rationalize the original experimental measurements on flow in compliant microchannels performed at MIT. In passing, we rewrote the book on the fluid mechanics of blood vessels. Research supported by the National Science Foundation.

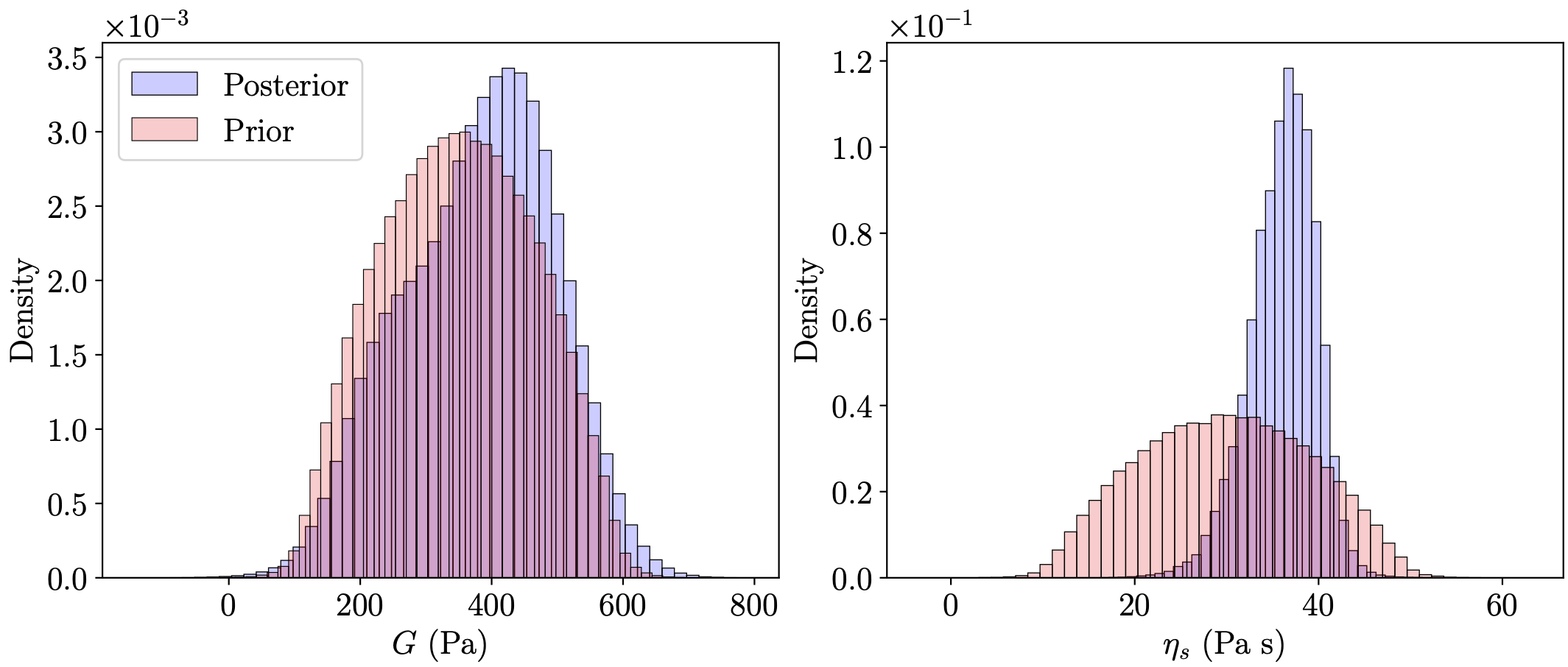
Uncertainty quantification of thixotropic rheology for petroleum science

priors and posteriors in Bayesian analysis

Most rheological models of thixotropy are empirical. Few have been tested extensively, yet they are widely fit to rheometric data to understand the behavior of complex fluids in the petroleum industry. The proposed research pivots in a new direction: rather than fitting stress response curves, a Bayesian inference approach will be taken to determine well-defined model parameter distributions and thus quantify uncertainty in a principled way. Research supported by the American Chemical Society's Petroleum Research Fund.

Impact of spaceflight on perivascular flows

perivascular flows in the brain

We seek to understand how spaceflight affects perivascular flow by capturing the fluid–structure interaction between the cerebrospinal fluid flow and the surrounding brain tissue. The effect of spaceflight-induced alteration of parameters governing the flow within the perivascular space, such as its length, shape, eccentricity, inlet flow rate, and the arterial pulse waveform, will be studied. Image courtesy of Adobe Firefly. Research supported by NASA.

Fluid–structure interactions via nonlocal formulations

flow-driven failure of a microchannel

From paint and do-it-yourself home repair to diapers and hygiene products, soft coatings involve the fluid-layer-mediated adhesion of an elastic material to a rigid substrate. We seek to enable predictive, multiscale simulation of flow-induced mechanical deformation, including adhesion/debonding and material failure, using nonlocal formulations of continuum mechanics. Research supported by the National Science Foundation.

Rheophysics of thermal interface materials

TIM and stress CTRC Logo

Complex paste-like mixtures are used as thermal interface materials (TIMs). Their rheology impacts the lifetime performance of a TIM. Through novel experiments and data-driven rheological characterization, we demonstrated both stress relaxation and buildup, providing the first calibrated models of these soft materials' thixotropic rheophysics. Research supported by Purdue's Cooling Technologies Research Center.

Gas-liquid flows and heat transfer in packed-bed reactors

gas-liquid flow at micro-g

We blended computational fluid dynamics with microgravity measurement of gas-liquid flows. We proposed new dimensionless Weber-like numbers that delineate bubble entrapment from bubble displacement under different gravity conditions. We analyzed the packed-bed research experiment (PBRE) performed by NASA aboard the International Space Station and developed improved interphase drag correlations for CFD. Research supported by NASA.